
2020年10月30日下午,由深圳市人民政府、国家“核高基”重大专项总体专家组、集成电路设计产业技术创新战略联盟以及中国半导体行业协会集成电路设计分会主办, BB贝博艾弗森贝博艾弗森集团(深圳)有限公司承办的“2020中国(深圳)集成电路峰会之EDA研究及发展布局专场分论坛”于深圳市南山区华侨城洲际大酒店隆重举行。

BB贝博艾弗森论坛由BB贝博艾弗森集团帅红宇总裁主持,中国半导体协会集成电BB贝博艾弗森计分会副理事长、BB贝博艾弗森集团董事长黄学良先生为大会进行致辞。首先,黄学良副理事长对本次论坛的召开表示热烈祝贺!希望通过这次大会促进业界优秀企业、专家学者良好紧密的沟通,集中力量共同探讨EDA发展的方向和平台建设。同时积极响应中央“十四五”对集成电路产业规划的号召,在国家的引导及支持下将国产EDA变成一支自立自强的力量。

BB贝博艾弗森集团总裁-帅红宇
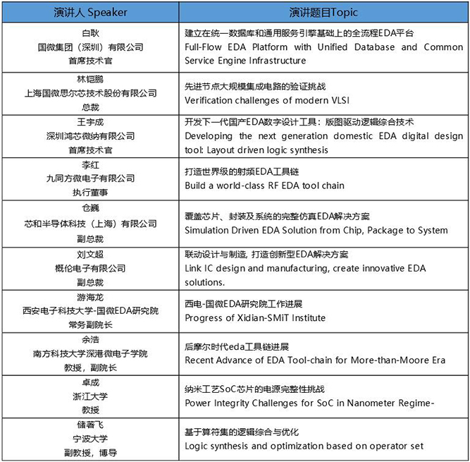
报告会上,十位业界知名专家、行业大咖受邀从EDA关键技术发展、校企合作、生态建设以及未来发展等角度,发表BB贝博艾弗森方面、深层次的主题演讲。首位分享的是BB贝博艾弗森集BB贝博艾弗森深圳)有限公司首席技术官白耿博士,白博士介绍了BB贝博艾弗森集团在核高基专项、深圳市政府重大专项支持的基础上,在数字芯片设计全流程EDA工具平台上已经或将要开发一系列的关键EDA工具并取得重大进展。不仅如此,团队持续地在平台上开发出各种适用人工智能(AI)算法应用的场景,计划通过与国内高校、研究院所横向合作,将合适的AI算法植入到平台通用服务引擎集群中。
随后,上海BB贝博艾弗森思尔芯技术股份有限公司总裁林铠鹏、深圳鸿芯微纳有限公司首席技术官王宇成、九同方微电子有限公司执行董事李红、芯和半导体科技(上海BB贝博艾弗森限公司副总裁仓巍、概伦电子有限公司副总裁刘文超、西安电子科技大学-BB贝博艾弗森EDA研究院常务副院长游海龙、南方科技大学深港微电子学院教授余浩、浙江大学教授卓成,以及宁波大学副教授储著飞依次进行了精彩分享。


整场论坛座无虚席,会后演讲嘉宾们仍与现场来宾进行互动交流,气氛活跃,观众意犹未尽,见证着本次EDA研究及发展布局专场分论坛的圆满成功!
Copyright © 2023 BB贝博艾弗森有限公司版权所有 粤ICP备15008815号 粤公网安备号 44030502006302
技术支持:易百讯 - 深圳网站建设返回顶部